建筑与城乡规划学院 园林212
班级简介
77779193永利集团建筑与城乡规划学院园林212班,是一个奋发向上、朝气蓬勃、团结友爱的集体,凝聚着32个来自天南海北的同学的热情、活力与奋斗。园林212风气健康向上,学风浓厚,有一支工作认真、责任心强的班委队伍。挥洒汗水、绽放青春,共同进步,无论是在思想政治修养、班风学风建设,还是社会活动方面,都取得了较好的成绩,展示出良好的班风班貌和强大的凝聚力。

班主任简介
园林212班班主任苏霞老师,在履行班主任一职的同时,利用个人学术领域特长,在学生心理辅导与咨询方面对你每一位学生进行辅导,助力园林212学生身心健康发展。同时,对学生们的学业尤为关注,指导学生参加各类国际、国内竞赛,指导学生成功申报并完成国家级创新创业项目数项,指导学生申报参加挑战杯、互联网+、全国大学生暑期实践专项等活动若干项,挖掘学生潜能,助力学生成才。
苏老师带领园林212积极突破自我,鼓励本班同学不断开拓视野、努力钻研专业知识。一路走来,苏老师照顾每一位同学的学习与生活,陪伴同学们的成长,在各方面争先创优,最终打造出一个优秀的园林212。
辅导员简介
张宇老师作为建筑与城乡规划学院2021级辅导员,为同学们的生活与学习保驾护航。张老师顾悉同学,时刻关心着园林212同学的身心健康,关注着园林212动态,仔细总结工作,带领着同学们更好地向前,真正地做到了恪守尽责,全心全意。
在张宇老师的帮助和关怀下,同学们积极正向发展,取得了一个又一个好成绩。展望未来,张老师与同学们将继续以生机活力地姿态踏实向前,不忘初心,方得始终。
班内组织架构
班长:监督班级学习和生活秩序,确保课堂纪律和班级管理规范得以执行,并及时解决班级内部问题。以及记录和维护班级名单、考勤纪录、班级资料等,确保班级档案的完整性和准确性。
团支书:团务工作方面,主要负责班内团员团籍的管理和团员行为的监督,团员的入党推优工作,团组织信息的上传下达。团支书负责定时开展团日活动,定期在班内进行团务工作总结,了解园林212同学的思想行为现状及学习情况。
副班长:协助班长履行职责,帮助组织和协调班级活动,处理班级晚点名、综测统计等内部事务,代理班长职责时确保班级正常运作。
学习委员:负责班级学习管理工作,监督并推动班级成员的学习进度和学习氛围,组织学习讨论、辅导和资源分享等。
体育委员:负责组织和策划班级体育活动,促进班级成员的身体健康和团队合作意识,协助安排体育课程和比赛参与等。
文艺委员:负责组织和推动班级的文艺活动,包括但不限于演出、展览、比赛等,展示班级成员的才艺和创造力。
组织委员:配合学生会组织活动,协助团支书工作,关注班级活动开展及后续成效。
宣传委员:配合学生会宣传活动,通过口头、线上传达形式通知学院的各项活动。负责向专业基层团员宣传上级团组织的思想及动态,以及班级公众号的运营。
学风建设

在学风建设方面,为形成“勤奋,严谨,求实,创新”学习风尚,全班学生基本制定了结合自身的学习计划每个同学都有着明确的学习目的。同时端正的态度时保证我们学习的前提。班级内在每一个学习环节上,都尽力做到勤奋、严谨、出色地完成学习任务。在理论学习中,认真听老师讲解,主动思考并按时完成作业;在实验、实习、课程设计等实践课的学习中,团队攻克各种难题、完成任务。班级内还制定了严明的学习纪律。全班学生做到自觉遵守校规校纪,遵守各教学环节的纪律要求,有着规律的作息时间,做到上课无迟到、早退、旷课等现象,考试无作弊行为。
一直以来,我们坚持不懈地紧抓学风建设,打造浓厚的学习氛围和良好的学习风气,每个同学也逐渐摸索出一套适合自己学习方法,同学之间也形成了一股良性竞争的学风,自入学以来学业预警数为“0”。因此,园林212同学在每学年的学习中,都会取得与上学年比不小的进步和丰硕的成果。每学年的综合能力测评中,班级整体水平均稳步提高。
园林212为同学们提供了一个优质的学习氛围。教室宽敞整洁、设施齐全,共享着丰富的学习资源,使同学们能够专注于学业而没有过多的干扰因素。此外,园林212还经常组织团体辅导活动,旨在提升同学们的身心健康。这些努力进一步巩固了我们班级在学习环境方面的贡献,使每个人能够获得最佳的学习效果。
学术研究

园林212致力于全面发展,在科研竞赛方面能做到竞赛报名全覆盖,在由获得竞赛奖项的同学开展经验分享会,成立“督赛小组”,协助园林212完成竞赛的了解与报名。

园林212在过去的两年中,一直进行学习成绩的分析,并在每个学期开始时进行评估。根据同学们的不同学习情况,我们采取了有针对性的措施,成立了“学思小组”。同时在完成各类课程的小组作业时,强调平等性原则,鼓励学习能力较强的同学与能力较弱的同学进行组队,以促进彼此之间的互助和协作。

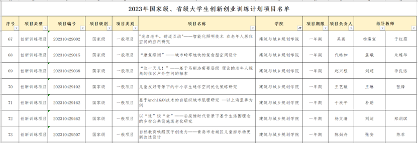
在每年的创新创业训练中,所有班级同学均以上交立项申请书,对于创新训练能力较为薄弱的同学,班级特意成立“创新训练小组”,针对同学们的个人能力对标第一负责人。
社会实践

同学们在寒暑假走进乡村、走进社区、走进基层,开展了一系列社会实践活动。其中,多人荣获青鸟计划“返家乡”实习优秀志愿者称号;

班级成员作为负责人所在的“筑梦之光∙多彩贵州”实践团赴贵州省遵义市,围绕文旅夜游助力贵州乡村振兴研究课题开展社会实践活动,助推贵州文旅夜游;以及作为成员所在的“筑梦之光·光耀井冈”团队、“筑梦之光”海南实践团、“牡丹乡梦·和美村规”义务编制村庄规划团队均取得了丰硕的成果。
思想政治建设方面

园林212定期组织班级进行线上或是线下的主题团日活动,同时也鼓励同学们参加学校及学院举办的各种党政相关活动。同时班级会在班主任的带领下,定期开展团辅活动,对自我进行更深入的探索,了解自身的特质,同时加强了同学之间的信任与了解,促进了同学间的友谊,加强了班级凝聚力。

此外,班级还进行着开展班级主题团日、线下通过视频进行专题学习、在教室进行禁毒电影的观看,党课学习,建筑馆公共区域卫生清洁等。
文体活动


同学们积极参加学校的体育赛事,获得了新生篮球赛第一名、市北校区排球锦标赛第二名、新老生拔河比赛第四名等成绩;活跃在主持队、舞蹈团、礼仪队等组织,主持、出演学院各类文艺活动,并作为主演参与学校70周年校庆话剧表演,获得了新生才艺大赛第一名、红色配音大赛一等奖等荣誉,实现了学生素质的全面发展。
第二课堂
同学们追求全面发展,成为新时代全面发展优秀青年,大家积极参加院校各级主办的文体活动,“到梦空间”发布立即得到同学积极响应与认真配合,活动签到率与参与率均为百分之百。
同时,园林212运营着班级的微信公众号和微博账号,分享同学们成长的点滴,学习的进步,青春的活力和班内互帮互助的点点滴滴。

志愿服务
园林212同学热爱志愿服务、积极参与各种志愿活动,为社会做出贡献。疫情期间,同学们积极参与疫情防控工作争当核酸志愿者,协助医疗人员进行核酸检测工作,保障同学们的健康和安全。食堂里,同学们协助食堂工作人员做好餐饮服务,保障食堂里的秩序和安全。在进行如2023青岛马拉松等体育赛事时,大家也都积极参与志愿服务工作,为参赛选手提供必要的帮助和支持,同时也为社会健康的推广和公益事业做出贡献。这种友爱,善良,互帮互助的精神,是园林212变得更加团结。

班级文化
班级文化反映了班级的核心内涵,园林212着重建设班级文化,以此从德智体美劳等方面全面发展和完善同学们的精神内核。将班级文化从以下几点着重体现:
1.班级目标:我们的目标是建立一个积极向上、互相尊重、不断进步的班级。我们鼓励每个成员发挥其独特的才能和优势,并努力为园林212的整体发展做出贡献。
2.班级价值观:园林212重视诚信、公平、尊重和合作。我们相信这些价值观对于我们的学习和成长至关重要。
3.班级规则:我们班级的规则是公平、尊重和责任。每个同学都应该遵守班级规则,以维护我们的班级秩序和学习环境。
4.班级传统:我们的班级传统是一起庆祝重要的事件和节日,例如年度运动会、节日庆祝活动和重要的传统节日。这些活动增强了园林212的凝聚力和友谊。
5.班级精神:我们的班级精神是勇气、毅力和求知欲。我们鼓励每个同学都有追求知识的热情,以及面对挑战的勇气和决心。
6.班级空间:我们的班级空间是干净、有序和温馨的。这个空间是我们学习和放松的地方,每个同学都应该维护它的整洁和秩序。
7.班级誓词:我们的班级誓词是我们对班级、对彼此和对我们自己的承诺。它强调了我们的目标、价值观和精神,鼓励我们在学习和生活中保持积极的态度。
班级活动
同学们积极参加各项班级、学院乃至学校的活动,在这个过程中不断丰富着自我世界,充实自己的大学生活,也取得了不错的成果。

同学们积极参加初步技能大赛,并取得一等奖三名,二等奖三名,三等奖五名的好成绩。

班主任老师多次开展心理团辅活动,向同学介绍心理健康方面的知识,让同学更加了解自己的情绪状态和需要。同时,她也为同学提供了一些实用的方法和技巧,帮助同学更好地调节情绪。

园林212多次开展班级团建,促进同学们之间的情感交流,加强情感联系。
社团活动

课余时间,同学们积极参加社团活动,在建筑与城乡规学院的社团中大放异彩。

(版面编辑:杜子明)